男同视频
男同视频
|
联系我们
|
小
中
大
男同视频
男同视频概况
院外门诊
男同视频简介
医院荣誉
医院架构
院领导分工
医院文化
医院大事记
男同视频动态
医院新闻
男同视频公告
信息公开
服务规范
执业信息
价格公示
价格查询
人事管理
依申请公开
环保公示
网络安全宣传周
就医导航
预约诊疗
专家简介一览表
就诊流程
诊室分布
服务指南
服务流程
来院交通
便民措施
体检指南
出入院须知
医院平面图
分级诊疗
学科介绍
手术科室
非手术科室
特色医疗
医技科室
研究所
西安市重点实验室
仪器设备
专家名医
手术科室
非手术科室
医技科室
特色医疗
研究所
医学教研
学术交流
学术讲座
学术成果
优秀论文
医学图书期刊
科研通知通告
GCP中心
机构办公室
伦理委员会
护理园地
护士风采
特色护理
进修培训
科研展示
健康讲堂
戒烟门诊
健康科普
健康讲座
党群建设
党建动态
纪检监察
职工之家
行风建设
互动平台
院领导接待日
院长信箱
举报投诉
有问必答
联系我们
帮助信息
医护培训
资料下载
继续医学教育
就医导航
停诊公告:
李彤9月22日起停诊
预约诊疗
专家简介一览表
就诊流程
诊室分布
服务指南
服务流程
来院交通
便民措施
体检指南
出入院须知
医院平面图
分级诊疗
·男同视频 第三方陪护磋商邀请函
·男同视频 后勤楼加固(粉巷)项目(二次)磋商邀请函
·男同视频 高新院区病媒生物防制采购项目成交结果公告
·男同视频 后勤楼加固(粉巷)项目磋商邀请函
·男同视频 高新院区病媒生物防制磋商邀请函
·男同视频 2024年度部门决算
·男同视频 关于开展医疗就诊卡余额清退的通知
您当前位置:
男同视频
>
就医导航
>
体检指南
体检指南
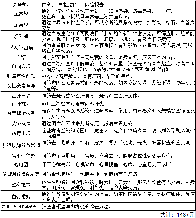
孕前体检套餐
关于我们
┊
网站地图
┊
版权声明
西安市第五医院
西安市第八医院
西安市第九医院
西安市中心医院
西安市精神卫生中心
西安市儿童医院
西安市中医医院
西安市红会医院
西安市胸科医院
西安市疾病预防控制中心
西安市卫生学校
西安市血液中心
西安市急救中心
西安市妇幼保健院
西安市卫生和计划生育委员会
西安市第四医院
西安市第三医院
男同视频
中华人民共和国国家卫生和计划生育委员会
陕西省卫生和计划生育委员会